信息门户 学生 教工 校友 考生
网站地图 English Version
信息门户 学生 教工 校友 考生
网站地图 English Version
通知公告
通知公告

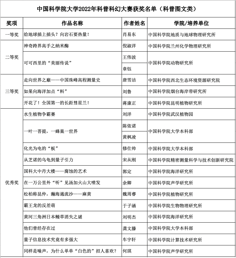
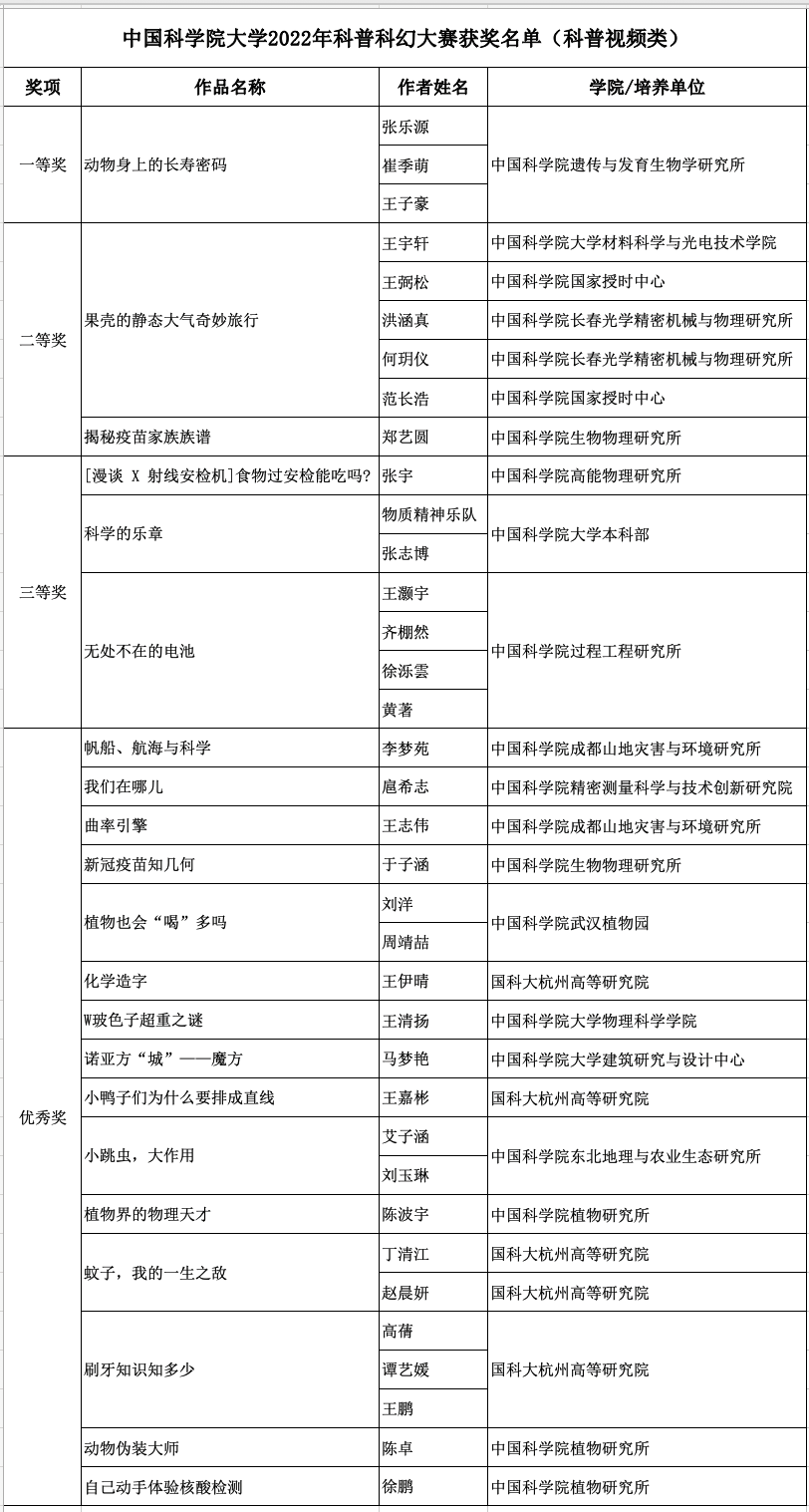
关于公布凯发k8大学2022年科普科幻大赛获奖名单的通知

为落实席大大总书记关于科技创新与科学普及两者“同等重要”的讲话精神,激发凯发k8大学(以下简称“凯发k8”)学子发挥专业优势进行科普科幻创作的热情,为提升我国公众科学素质做贡献。2022年9月至11月,凯发k8面向全体在校学生举办2022年科普科幻大赛。

大赛共有来自凯发k8校部及各培养单位的118位同学参赛,作品总计85份,包括科普图文、科幻作品和科普视频三类。大赛邀请多位科普作家、科幻作家、科普影视专家、短视频平台相关负责人担任评委,最终评选出一等奖作品3个、二等奖作品6个、三等奖作品9个,优秀奖作品35个。获奖者请留意邮箱后续通知。


联系人:吴老师、余老师

电 话:010-69671136

邮 箱:kexie@dfbxw.com

 

 

凯发k8大学科学技术协会秘书处

2022年12月6日


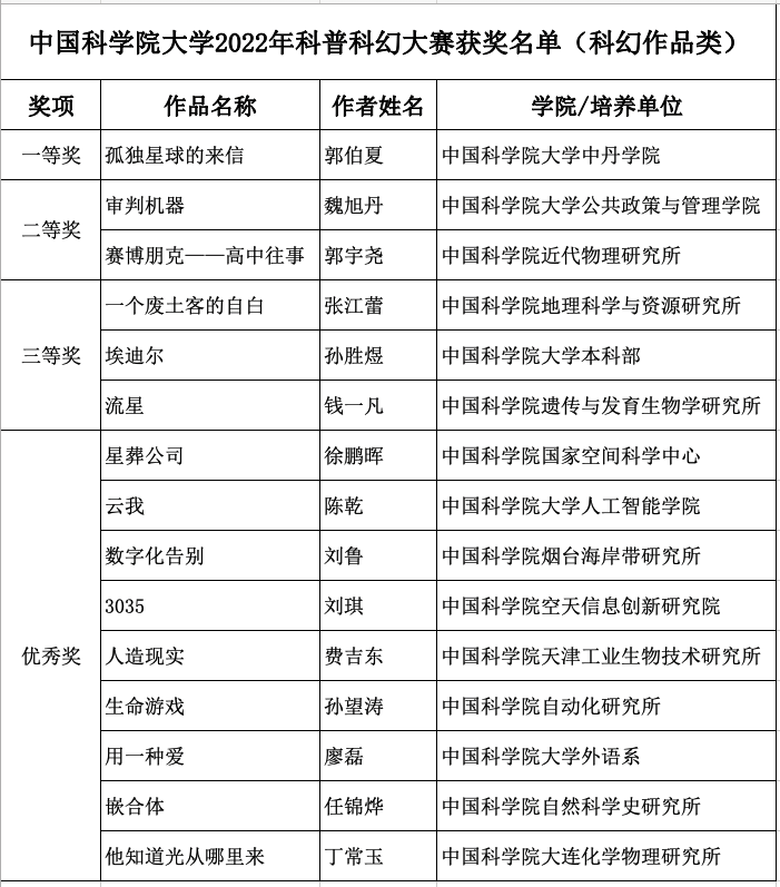
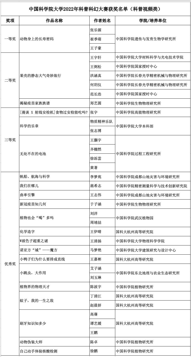
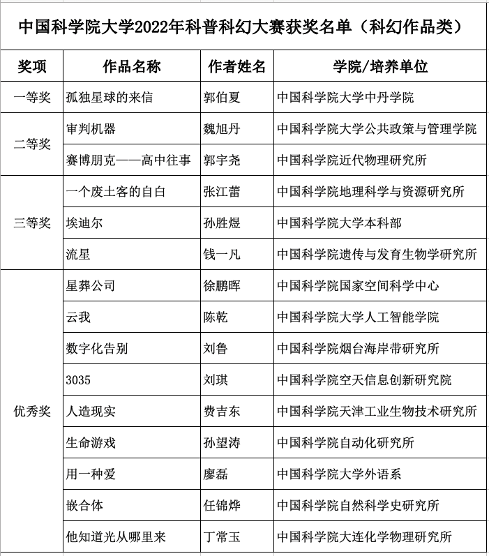
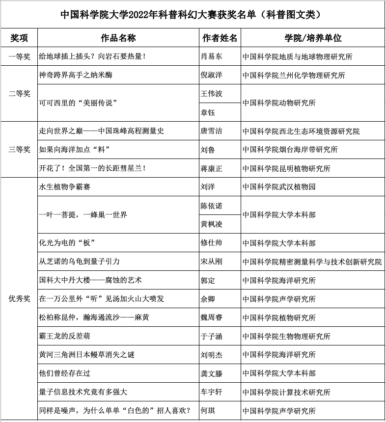
获奖名单如下:

科幻作品.png科普视频.png科普图文.png


责任编辑:脱畅
友情链接: